欢迎来到山东省电力行业协会官方网站! 企业邮箱登录

当前位置:首页>通知公告

通知公告
通知公告

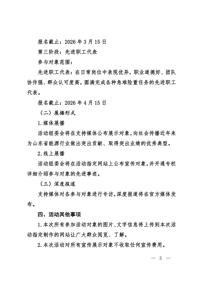
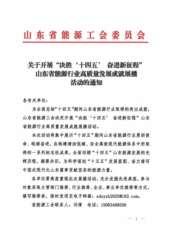
关于转发《“决胜‘十四五’奋进新征程”山东省能源行业高质量发展成就展播活动》的通知

时间:2026-01-04作者:创始人 浏览量:0

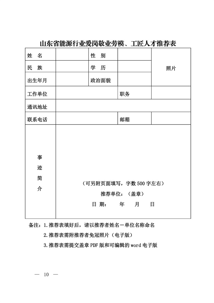
点击下载:推荐表.docx




版权所有 Copyright © 2014 山东省电力行业协会 鲁ICP备17005615号-1 济南网站建设 中联星空

联系地址:济南市历下区经十路9777号鲁商国奥城4号楼3层

联系电话:0531-67807878 邮编:250101 Email:sdpea@sdpea.org

点击展开