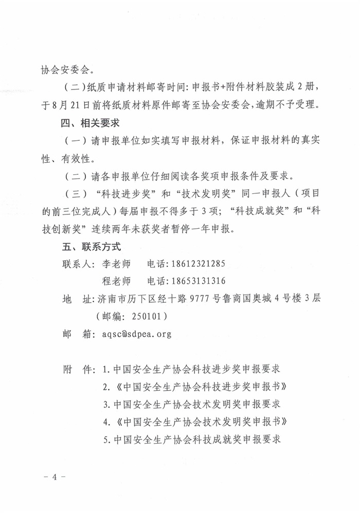
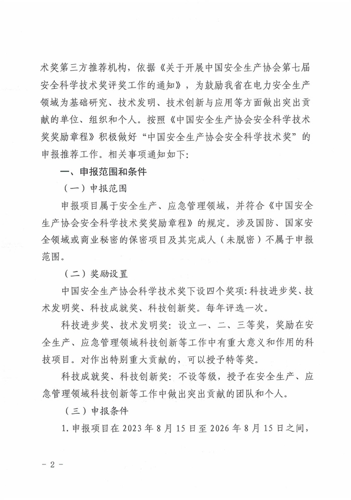
欢迎来到山东省电力行业协会官方网站! 企业邮箱登录

当前位置:首页>通知公告

通知公告
通知公告

关于开展推荐中国安全生产协会第七届安全科学技术奖评奖工作的通知

时间:2026-04-03作者:创始人 浏览量:0



版权所有 Copyright © 2014 山东省电力行业协会 鲁ICP备17005615号-1 济南网站建设 中联星空

联系地址:济南市历下区经十路9777号鲁商国奥城4号楼3层

联系电话:0531-67807878 邮编:250101 Email:sdpea@sdpea.org

点击展开