欢迎来到山东省电力行业协会官方网站! 企业邮箱登录

当前位置:首页>通知公告

通知公告
通知公告

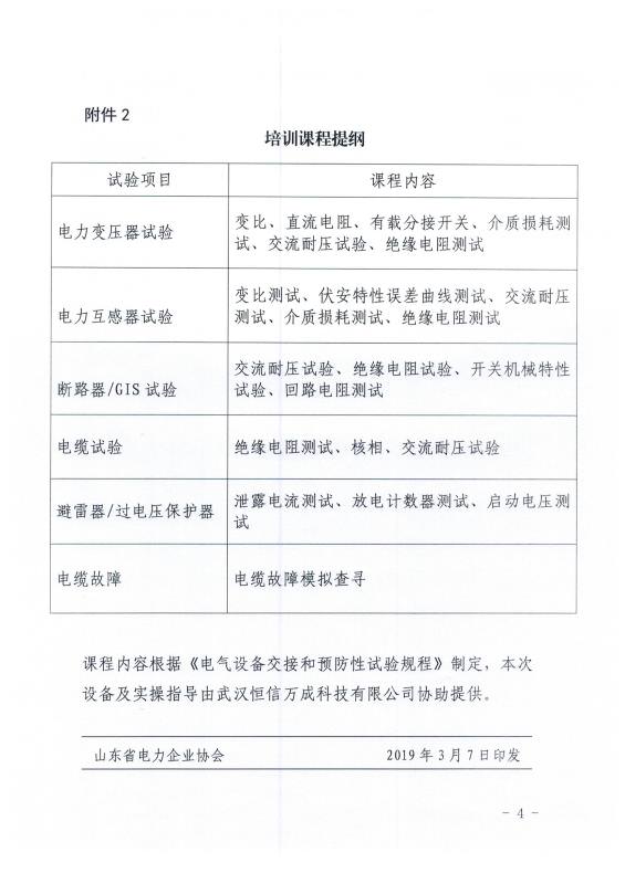
关于开展2019年度电气设备交接和预防性试验实操培训的预通知

时间:2019-03-28作者:admin 浏览量:0

点击下载附件

版权所有 Copyright © 2014 山东省电力行业协会 鲁ICP备17005615号-1 济南网站建设 中联星空

联系地址:济南市历下区经十路9777号鲁商国奥城4号楼3层

联系电话:0531-67807878 邮编:250101 Email:sdpea@sdpea.org

点击展开